陷性騷風暴!館長隔天再遭起訴「妨害名譽」 網看傻:真的扯
By kuangkuang
/ 2020/04/28
點人看更多
館長

圖片來源/館長臉書
網路紅人「館長」原名陳之漢,同時也是連鎖健身館創辦人,擁有強壯體格與敢怒敢言的性格,一路走來累積不少死忠粉絲支持,每每直播便吸引大票網友關注。日前,館長無預警在直播上公開自揭遭網友控訴「性騷擾」,不料隔日又因妨害名譽遭地檢署起訴,一連串的風波引起外界熱烈關注。
看更多:館長爆料「憲哥欠債上億是余天說的」!吳宗憲反嗆:我4個月賺1億,錢不重要!

圖片來源/館長臉書
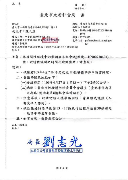
日前,館長在直播中表示自己對台北市社會局十分不滿,他接著解釋自己上禮拜收到台北市社會局的公文,該局處通知館長他因為性騷擾而被社會局調查,一頭霧水的他於27日帶著律師到場說明後,才發現原來是有某位網友指控館長,在社群媒體上曬出網友惡搞的「雕像P圖照」對她構成性騷擾,最後案件以證據不足不了了之。

圖片來源/截圖自影片

圖片來源/館長臉書

圖片來源/館長臉書
消息曝光後引起網友熱烈議論,紛紛湧入影片留言「如果此案成立,這雕像將創造一個紀錄…地球上性騷擾最多人數的男人」、「太誇張了,這種圖也可以受理」、「公務員的水準,阿館不要期待太高」、「2020浪費司法資源的最好案例之一」、「所以看謎片也可以申訴被性騷擾了嗎?」、「這樣都可以隨便申訴了,那以後不就所有藝術作品通通可以提告性騷擾囉?」、「這為藝術犧牲欸」。

圖片來源/截圖自留言區

圖片來源/截圖自留言區
事實上,館長以敢怒敢言的行事風格廣受粉絲喜愛,但也因此掀起不少爭議事件。前陣子,吳宗憲痛批網紅、直播主都是沒有素養的人,對此館長在直播中反擊吳宗憲「他X的,今天出來混、網路上當一個紅人都歸你管就對了?我不知道捏,地下藝人總統哦!」,引來吳宗憲怒告館長妨害名譽!經由台北地檢署偵查後,地檢今日(28日)宣布決定以妨害名譽罪正式起訴館長。

圖片來源/館長臉書
圖片來源/吳宗憲臉書
往下滑看更多文章
