時尚教主淪為山寨代言人?藍心湄穿假貨被品牌直接抓包 御用造型師急喊冤!

圖片來源/藍心湄 IG
頂著「時尚教主」封號的藍心湄(藍教主),除了對時尚領域這方面有著高度的關注與影響力之外,同時也是影、視、歌三棲的藝人,歌曲〈濃妝搖滾〉、〈一見鍾情〉、〈愛我到今生〉堪稱經典,而她所主持的節目《女人我最大》也陪伴觀眾走過無數個歲月,帶領著女性們去了解、認識時下的流行,也算是大家的時尚指標,不過她最近竟被抓包穿著仿芬蘭國寶品牌marimekko的山寨衣,讓不少人都紛紛討論她遭到御用造型師擺了一道!
看更多:撞臉「藍心湄」?婕翎妹妹「子玄」成熟造型解鎖 高馬尾、露額頭「長相驚變」!

圖片來源/藍心湄 IG

圖片來源/藍心湄 IG
《女人我最大》節目在6月9日播出的主題是「就要透清涼!明星的夏日涼感撇步」,在這一集當中,他們介紹了許多夏日保養的東西,藍心湄依然也是穿著一身時尚服飾,但卻被marimekko的品牌公關抓包,說她當天穿的褲子印有他們品牌的經典圖案,但是他們品牌根本沒有出過這款褲子,引起了相當大的騷動!

圖片來源/藍心湄 IG

圖片來源/翻攝自Youtube
在消息一出之後,不少網友們都認為這種事情根本沒什麼,還發聲護航說,「人總會犯錯,無法每一件衣服都去檢查有沒有撞衫盜版,也太難了吧!」、「哪來的山寨貨,不過就是樣式接近,那所有錶廠做的潛水錶風格都跟勞力士水鬼一樣,那些錶是不是都是山寨假錶?」、「人家穿什麼衣服,到底是乾你們什麼事!?」。不過,替藍心湄準備服裝的人是知名造型師李佑群,在山寨消息一出後,震驚了整個時尚圈,大家都相當傻眼竟會發生這種事情。

圖片來源/藍心湄 IG

圖片來源/李佑群臉書
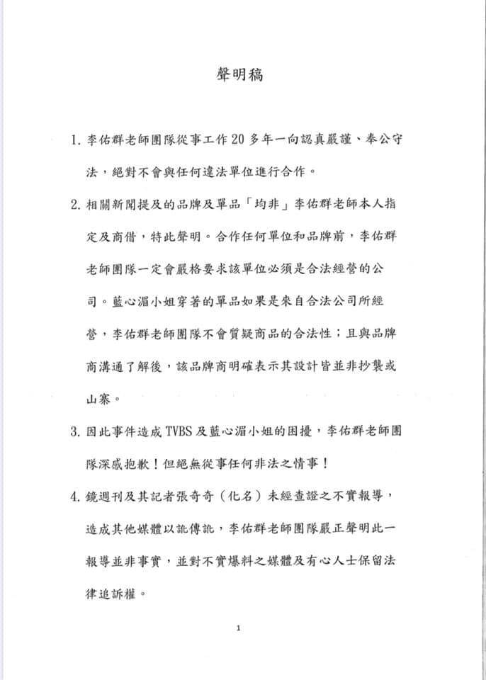
後來造型師李佑群也趕緊在臉書發了公開聲明,他表示,「本團隊從事工作絕對認真嚴謹、奉公守法,絕不會與任何違法單位進行合作!」並且強調,「報導中提到的品牌、單品,都不是他本人所指定及商借的」,而且他在跟品牌商溝通了解後,該品牌商也明確表示,「其設計皆非抄襲或山寨」,才順利化解這起山寨烏龍事件。

圖片來源/李佑群臉書

圖片來源/李佑群臉書
往下滑看更多文章